
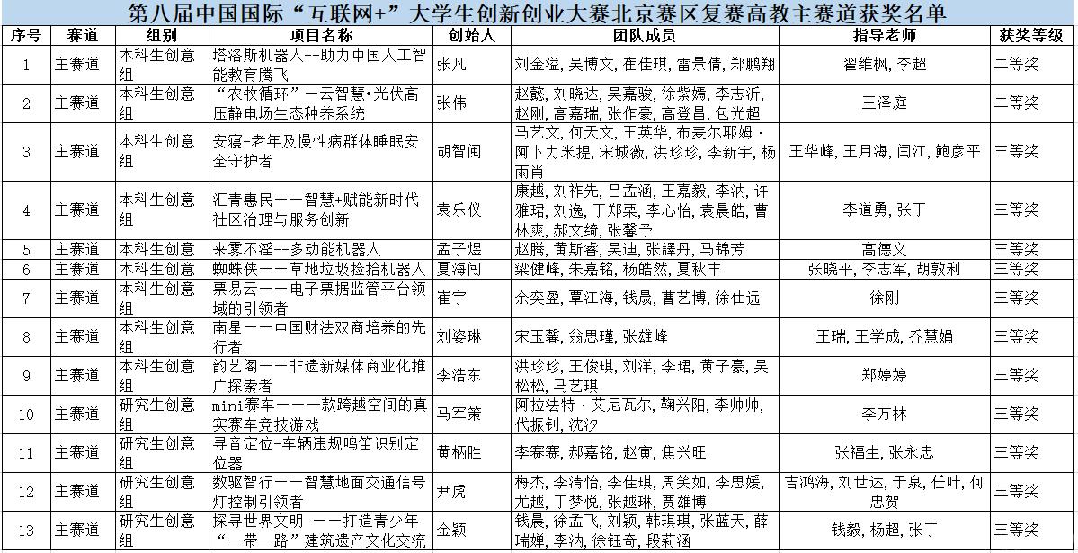
第八届中国国际“互联网+”大学生创新创业大赛北京赛区复赛成绩于近日公布,beat365共有2个项目获得北京赛区高教主赛道二等奖、11个项目获得北京赛区高教主赛道三等奖,3个项目获得北京赛区产业命题赛道三等奖。


学校高度重视第八届中国“互联网+”大学生创新创业大赛的组织工作,以校内“天汇杯”创新创业大赛为平台,统筹推进“挑战杯”、“互联网+”和“京彩大创”双创大赛,并于4月初启动了校内选拔赛。各学院积极发动师生报名参赛,共有100个团队报名参加了“互联网+”大学生创新创业大赛。学校还组织创业训练营,邀请资深双创导师对参赛团队进行指导,开展了6次集中线上培训和50余次个别辅导,提升了参赛项目的整体质量和水平。
本次大赛自2022年4月启动以来,共有1.5万支项目报名参赛,参赛人次超过8.8万,参选项目及人数均创历史新高。
编辑:左芳舟